關於大無限
有氧課程
課表查詢
台中大墩店
新北蘆洲店
桃園春日店
動態課程
瑜珈課程
ICG飛輪
最新消息
最新消息
活動資訊
館內公告
私人教練
一對一課程介紹
專屬客製課程
營業據點
桃園春日店
桃園藝文店
台中大墩店
新北蘆洲店
場館方案
會籍方案
企業方案
參觀體驗
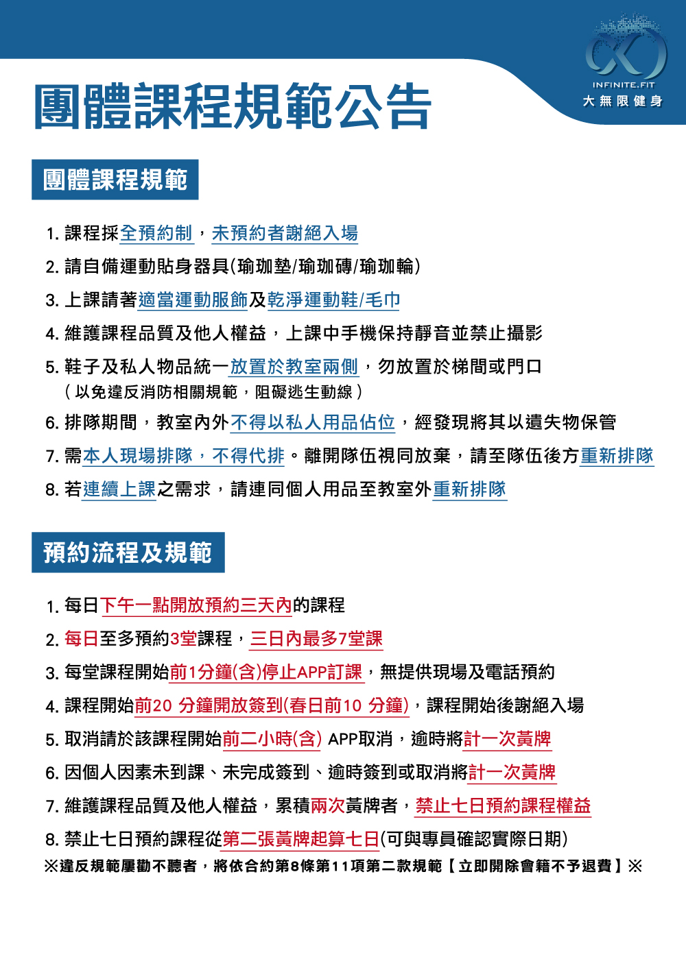
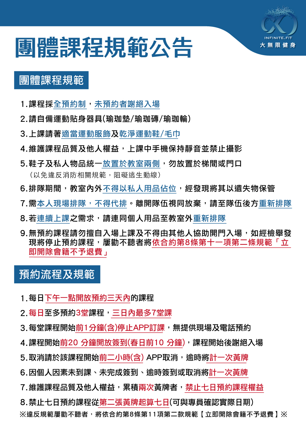
團體課程公告
首頁
最新消息
館內公告
團體課程公告
團體課程公告
歡迎與我們聯繫,我們會盡快回覆您
Welcome to contact us, we will reply to you as soon as possible.
參觀體驗
上一頁